太阳成集团tyc234cc(中国)股份有限公司
首页
集团动态
政策法规
信息公告
当前位置:
漳州市太阳成集团tyc234cc集团有限公司
-
信息公告
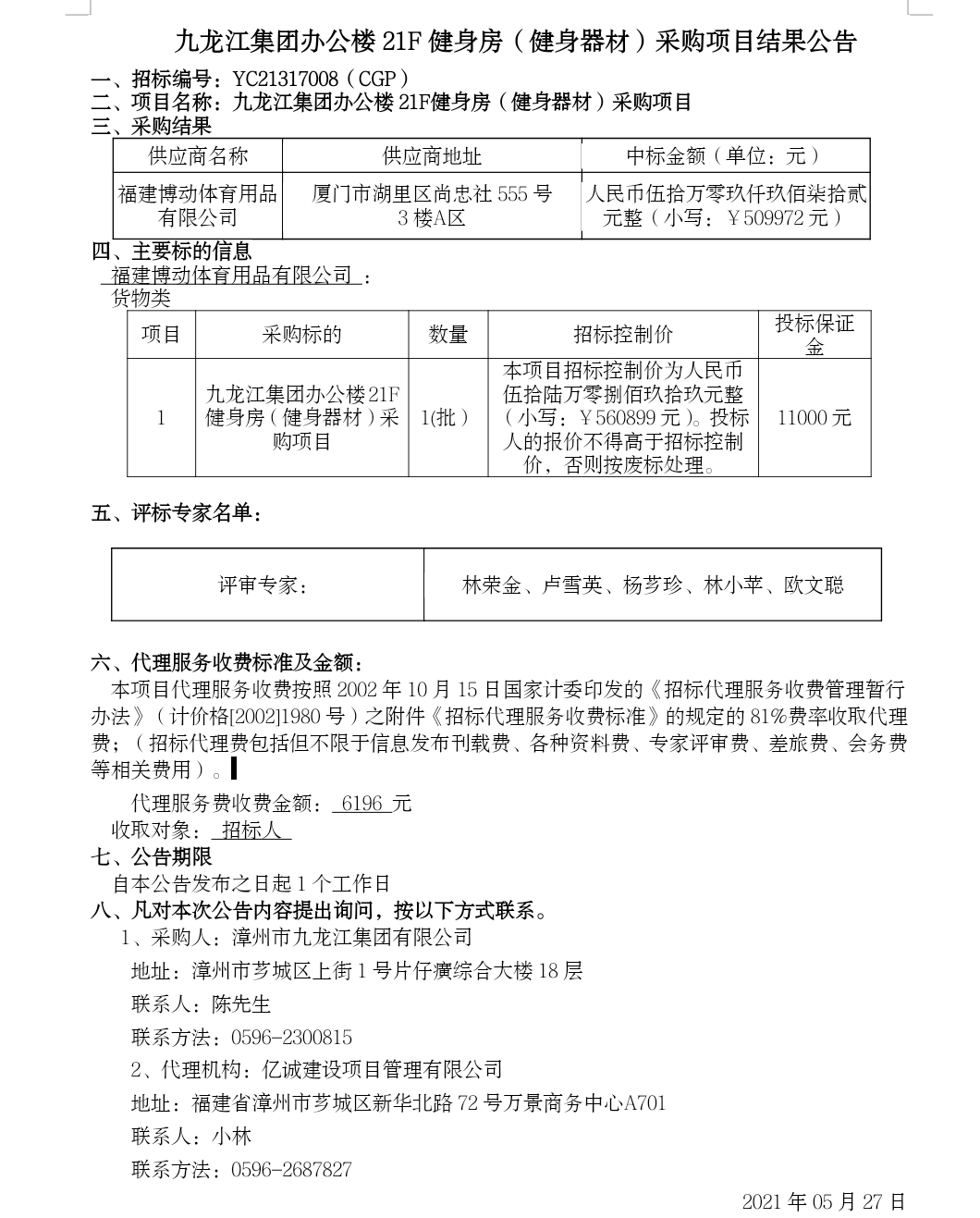
太阳成集团tyc234cc集团办公楼21F健身房(健身器材)采购项目结果公告
发布日期:2021-05-27 信息来源: 字体【
大
中
小
】
分享到:
【关闭窗口】
【打印本页】